亲爱的同学们:
骏马驰新岁,寒假踏春来。在这辞旧迎新的美好时节,我们即将开启一段充满生机与期待的寒假旅程。寒假不仅是休整蓄力的驿站,更是我们奋蹄驰骋的新起点。为深化“五育并举”,弘扬“龙马精神”,学校特别设计了这份蕴含马年特色的寒假实践图谱,让我们在知行合一的探索中,感受文化传承的深厚力量,锤炼全面发展的综合素质,度过一个既充满传统年味又富有成长意义的假期。
红色传承盲盒·做“志远小马”
文化浸润盲盒·做“博学小马”
社区服务盲盒·做“文明小马”
挑战突破盲盒·做“智能小马”
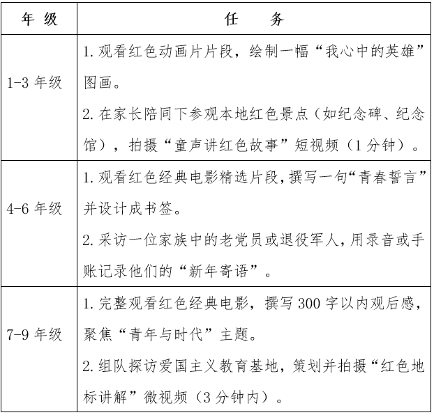
(一)红色传承盲盒·做“志远小马”
核心行动:红色寻访行动——薪火相传忆初心
历史是最好的教科书,精神是永恒的。本行动旨在引领同学们走出课堂,亲身探寻红色足迹,对话历史与榜样。通过沉浸式的参观、采访与观影,触摸民族复兴的脉搏,感受先烈与楷模的崇高理想与坚定信仰。希望同学们在寻访中思考,在对话中感悟,将红色的薪火内化于心、外化于行,筑牢理想信念之基,成长为胸怀家国、志向远大的“志远小马”。

(二)文化浸润盲盒·做“博学小马”
核心行动:文化传承行动——笔墨迎春绘新篇
春节是中华文化最集中的展示,马年是奋进精神的生动象征。本行动鼓励同学们主动走进、深情体验并创意表达我们的节日与民俗。从一笔一画的春联福字,到一镜一帧的年味捕捉,再到一腔一调的传统曲艺,都是对文化根脉的触摸与延续。希望同学们在实践中成为传统文化的学习者、欣赏者和创造者,在浓浓的年味里增强文化自信,成长为底蕴深厚、才艺博雅的“博学小马”。

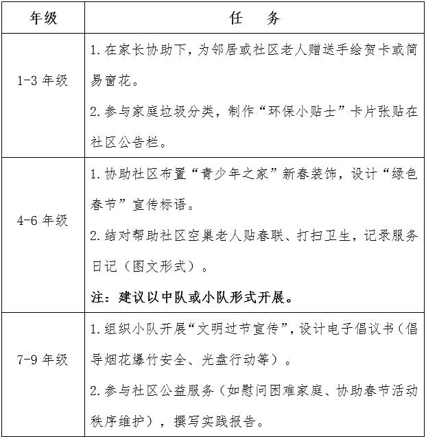
(三)社区服务盲盒·做“文明小马”
核心行动:志愿服务行动——青春暖流进社区
社区是社会的缩影,服务是成长的阶梯。本行动倡导同学们将热情与能量从校园延伸至社区,用青春的“暖流”驱散冬日的寒意。通过美化环境、关爱邻里、倡导新风等力所能及的实践,体会“奉献、友爱、互助、进步”的真谛。希望同学们在服务中学会观察社会、体谅他人、承担责任,用文明友善的言行传递正能量,成长为热心公益、有礼有节的“文明小马”。

(四)挑战突破盲盒·做“智能小马”
核心行动:智能应用行动——我是“智慧小当家”
在智能时代,科技不仅是工具,更是我们思维与能力的延伸。本次活动以“小鬼当家”为主题,鼓励同学们主动承担家庭责任,运用现代技术成为一名有想法、会规划、能行动的“智慧小当家”。
从用语音记录劳动心得,到AI搜索创新年味食谱;从数据分析制定年货采购计划,到用智能工具呈现实践成果——我们期待同学们在“当家”中学习,在尝试中创造。
这不仅是一次技能锻炼,更是一次思维升级:让科技赋能生活,让数据支持决策,让创新融入传统。希望同学们通过这次体验,真正感受到“小鬼当家”的成就感与责任感,在数字化生活中成长为善于学习、勇于承担、精于规划的“家庭小主人”,用智慧与温暖,经营一个更有趣、更高效、更融洽的家。

亲爱的同学们:
骏马迎春,万象更新。愿你们在这个寒假中,像骏马一样奔向知识的草原,像骏马一样驰骋在实践的田野。在规划中学会自律,在劳动中体会感恩,在探索中激发创新,在奉献中收获成长。期待开学时,遇见一个更加独立、自信、温暖的你!
祝大家马年吉祥,策马扬鞭,智创未来!
内蒙古农业大学附属学校德育处
2026年1月